Publication: Battery testing ontology: An EMMO-based semantic framework for representing knowledge in battery testing and battery quality control
There is an ever-rising demand for advanced battery management systems (BMSs) and battery test procedures to fuel the growing number of electric vehicles (EVs) and increasing need for energy storage systems.
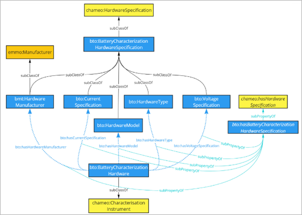
Together with colleagues from the nanoMEcommons project, DigiCell partners published and article that introduces the Battery Testing Ontology (BTO) for battery testing and quality control. The BTO offers an assortment of battery cell tests specifying required test hardware and calibration procedures, mechanical figuring of batteries and electrical measurement data. It aligns with the Elementary Multiperspective Material Ontology (EMMO) and other ontologies for interoperability.
Read the full publication here.
